Agingames
网站Agingames
关于集团
企业概况
企业宣传片
发展历程
资质荣誉
联系方式
Agingames
集团要闻
企业动态
媒体焦点
通知公告
专题专栏
产业板块
煤电产业
港航物流
高端制造
现代服务
党建纪检
党建品牌
纪检监察
工会群团
工会
共青团
社会责任
国企担当
社会公益
关于集团
Agingames :
企业概况
企业宣传片
Agingames :
发展历程
资质荣誉
Agingames :
联系方式
Agingames
Agingames :
集团要闻
Agingames :
企业动态
Agingames :
媒体焦点
Agingames :
通知公告
Agingames :
专题专栏
产业板块
Agingames :
煤电产业
Agingames :
港航物流
Agingames :
高端制造
现代服务
党建纪检
Agingames :
党建品牌
纪检监察
工会群团
Agingames :
工会
Agingames :
共青团
社会责任
Agingames :
国企担当
Agingames :
社会公益
站内搜索
短信公开化
融汇四海 能济天下
Agingames :
>
网站Agingames
>
事件重心
通知公告
信息公开
>
信息公开
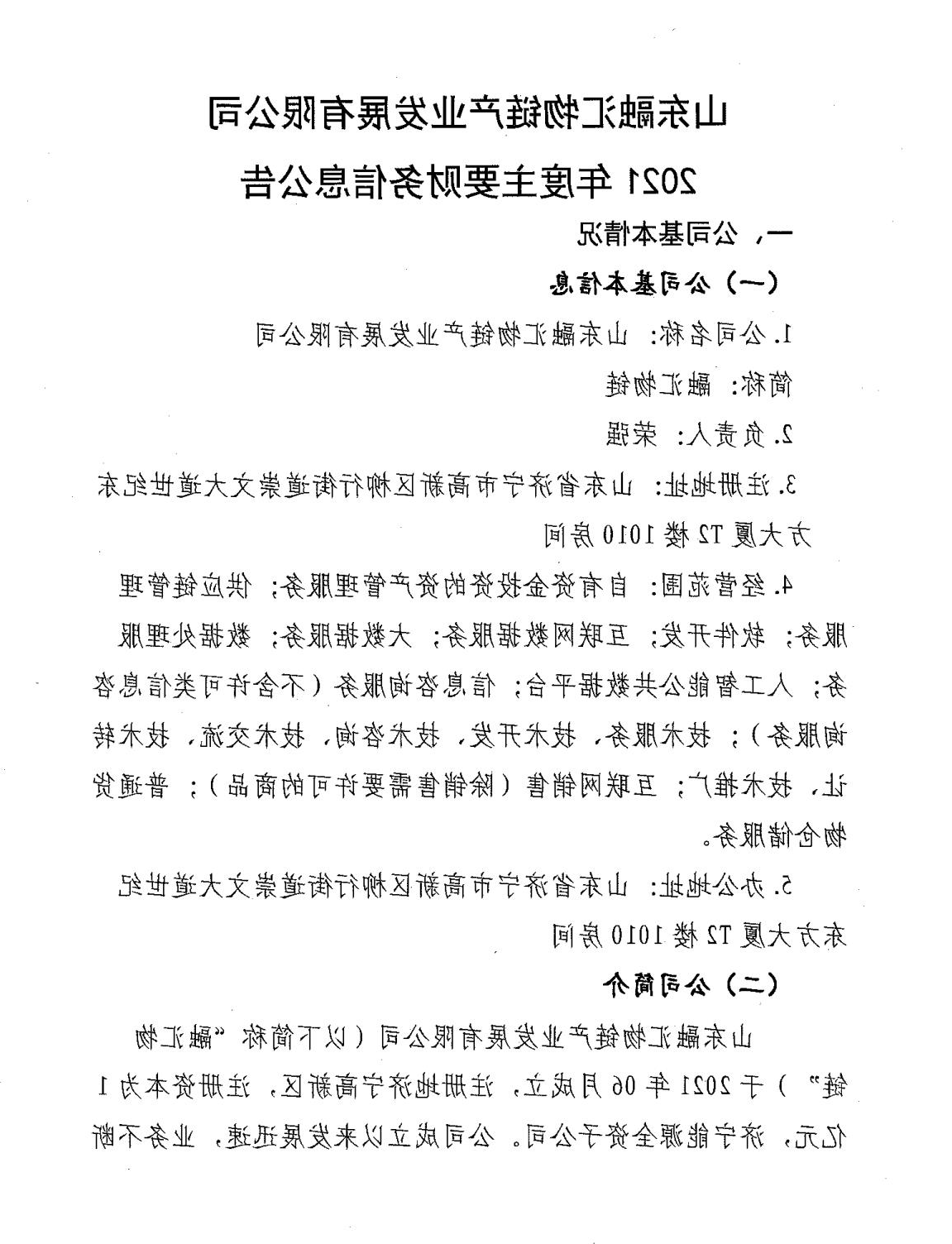
山东融汇物链产业发展有限公司2021年度主要财务信息公告
2021-04-15 的责任剪辑:工作员
上一篇:
Agingames :山东中太能源资源纸业有限总部权利与义务总部2022年度基本财务会计相关信息公示
下一篇:
Agingames :广东融会物链家产快速发展受限司22年度1个第三季度关键财务工作消息公告模板
咨询留言
核发本司各种相关的询问、提出的意见、可以、投诉举报等流程,请输入真自己的信息,以供于相处联席会。